中国有句老话“酒香不怕巷子深”,意思是指只要产品好,即使它处在一个很偏僻的位置,通过自身的优秀品质,总能使消费者知道它。而如今,医药市场竞争越来越大,“酒香也怕巷子深”,正所谓广告打的好,产品卖光早,广告在营销手段中的地位越来越高。然而广告并不是想打就能打的,你先要经过国家相关部门审查才可以。下面小编就给大家讲讲药品、医疗器械广告审查表该如何申请。

申请之前我们要先了解什么企业可以申请?
医疗器械广告批准文号的申请人必须是具有合法资格的医疗器械生产企业或者医疗器械经营企业。医疗器械经营企业作为申请人的,必须征得医疗器械生产企业的同意。
什么情况才需要进行广告审查表的申请?
《药品广告审查办法》中第二条规定:凡利用各种媒介或者形式发布的广告含有药品名称、药品适应症(功能主治)或者与药品有关的其他内容的,为药品广告,应当按照本办法进行审查。
《医疗器械广告审查办法》中第二条规定:通过一定媒介和形式发布的广告含有医疗器械名称、产品适用范围、性能结构及组成、作用机理等内容的,应当按照本办法进行审查。
向哪个部门申请?
省、自治区、直辖市药品监督管理部门是医疗器械广告审查机关,负责本行政区域内医疗器械广告审查工作。
在哪个地区进行申请?
申请药品广告批准文号,应当向药品生产企业所在地的药品广告审查机关提出。申请进口药品广告批准文号,应当向进口药品代理机构所在地的药品广告审查机关提出。
申请医疗器械广告批准文号,应当向医疗器械生产企业所在地的医疗器械广告审查机关提出。申请进口医疗器械广告批准文号,应当向《医疗器械注册登记表》中列明的代理人所在地的医疗器械广告审查机关提出;如果该产品的境外医疗器械生产企业在境内设有组织机构的,则向该组织机构所在地的医疗器械广告审查机关提出。
国家有哪些法律法规及有关规定?
(一)《广告法》;《中华人民共和国反不正当竞争法》
(二)《药品管理法》;
(三)《药品管理法实施条例》;《医疗器械监督管理条例》
(四)《药品广告审查发布标准》;《医疗器械广告审查发布标准》
(五)国家有关广告管理的其他规定。
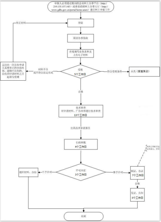
申请流程(因为很多生产企业都在广东省,我们以广东省的医疗器械广审表申请为例)


1.选择平台
广东省食品药品监督局平台或者广东省网上办事大厅。
如果企业有CA证书,那么小编推荐大家选择广东省食品药品监督局,因为可以完全无纸化,特别适合不在广东的企业申办。

2.登录
有CA证书的直接登录,新用户注册后使用用户名跟密码登录。注册按照要求填写信息即可。
3.需要上传的材料
①《医疗器械广告审查表》,并附与发布内容相一致的样稿(样片、样带)和医疗器械广告电子文件;
小编解读:请按照要求填写即可
②申请人是医疗器械经营企业的,应当提交医疗器械生产企业同意其作为申请人的证明文件原件;
小编解读:生产企业同意经营企业申请,并出具文件盖章授权。
③代办人代为申办医疗器械广告批准文号的,应当提交申请人的委托书原件和代办人营业执照复印件等主体资格证明文件;
小编解读:官方允许找代办的。
④医疗器械产品注册证书(含《医疗器械注册证》、《医疗器械注册登记表》等)的复印件;
小编解读:以前,无论第一、二、三类医疗器械都是实行注册管理;现在第一类医疗器械实行备案管理,第二、三类医疗器械依旧实行注册管理。
⑤申请进口医疗器械广告批准文号的,应当提供《医疗器械注册登记表》中列明的代理人或者境外医疗器械生产企业在境内设立的组织机构的主体资格证明文件复印件;
小编解读:进口的医疗器械提供的相关文件如果是外文,还需提供翻译件。
⑥广告中涉及医疗器械注册商标、专利、认证等内容的,应当提交相关有效证明文件的复印件及其他确认广告内容真实性的证明文件。提供本条规定的证明文件的复印件,需证件持有人签章确认。
小编解读:一般常见的有商标注册证、商标授权书、产品标准、产品使用说明书等。
4.材料补正
申请材料经审核后需要补正的,行政审批系统自动生成补正通知书,列明需补正的材料内容和补正具体注意事项说明。
小编解读:需要我们及时登入系统查看并在系统上提交补正材料。
5.进度查询
网络查询网址:https://www.nmpa.gov.cn/
在首页找到“进度查询”,点击进入“所有审批信息查询”,输入网上申请号进行查询,查询到的内容包括审批事项名称、单位名称、业务主题、办理状态。
6.领证
无纸化的直接在系统里打印。
有纸化的申请人到省食品药品监督管理局政务服务中心领取批准文件。领取人需携带本人的身份证原件及复印件,单位开具的委托书(原件),申报资料的真实性承诺书及在山东省食品药品监督管理局官网审核通过的纸质版的申请材料。
以上就是小编给大家带来的“药品医疗器械广告审查表的申请攻略及流程”,你学会了吗?如有任何疑问请联系我们,想知道别的省申请流程的请联系我们,需要一条龙服务的也请联系我们。高先生 18603823910
推荐服务:
医疗器械广告审查表代办服务