附件:凝胶敷料产品注册审查指导原则(2023年第22号).doc
凝胶敷料产品注册审查指导原则
本指导原则旨在为申请人进行凝胶敷料产品的注册申报提供技术指导,同时也为药品监督管理部门对注册申报资料的审评提供技术参考。
本指导原则是对凝胶敷料产品注册申报资料的一般要求,申请人应依据产品的具体特性确定其中的内容是否适用。若不适用,需详细阐述理由及相应的科学依据,并依据产品的具体特性对注册申报资料的内容进行充实和细化。
本指导原则是对申请人和审查人员的指导性文件,但不包括注册审批所涉及的行政事项,亦不作为法规强制执行,如果有能满足相关法规要求的其他方法,也可以采用,但是需要提供详细的研究资料和验证资料。应在遵循相关法规的前提下使用本指导原则。
本指导原则是在现行法规和标准体系以及当前认知水平下制定,随着法规和标准的不断完善,以及科学技术的不断发展,本指导原则相关内容也将进行适时的调整。
一、适用范围
本指导原则适用于《医疗器械分类目录》中分类编码为14-10-04项下按第二类医疗器械管理的凝胶敷料产品,以无菌形式提供,或以非无菌提供的痔疮凝胶敷料。本指导原则中所述凝胶敷料产品通常为成胶物质与水组成的定形或无定形凝胶敷料,可含有缓冲盐,不具有药理学作用,所含成分不可被人体吸收。
本指导原则不适用于含有活性成分或能释放活性物质/能量的物质、人/动物源性材料、可降解材料等的创面敷料,或其他形式的创面敷料(如用于慢性创面的敷料、可吸收外科防粘连敷料、粉末敷贴、水胶体敷贴、纤维敷贴、泡沫敷贴、透明质酸类敷料、含壳聚糖敷贴或液体、膏状敷料、蛋白类敷料等)。
二、注册审查要点
(一)监管信息
申请人应描述凝胶敷料的产品名称的确定依据、管理类别、分类编码、型号规格、产品组成等信息。
1.申请表
按照填表要求填写。
1.1产品名称
产品的命名应符合《医疗器械通用名称命名规则》及《注输、护理和防护器械通用名称命名指导原则》等其他规范性文件,采用符合要求的通用名称。一般采用“特征词+核心词”的命名方法,特征词一般不超过3个。
1.2管理类别、分类编码
申报产品按第二类医疗器械管理,参考《医疗器械分类目录》,申报产品属于子目录14-注输、护理和防护器械,一级产品类别10-创面敷料,二级产品类别04-凝胶敷料。
1.3注册单元划分
注册单元的划分应参照《医疗器械注册单元划分指导原则》,原则上以产品的性状、结构组成、性能指标和适用范围等因素作为划分依据。
例如:
1.3.1所含成分不同的凝胶敷料,应划分为不同的注册单元。
1.3.2定形类和无定形类因物理形态、成分不同导致性能指标、使用方法不同,应划分为不同的注册单元。
1.3.3使用不同灭菌方法的凝胶敷料,导致产品性能不同的,建议划分为不同的注册单元。
1.4型号规格
应明确申报产品的型号规格。
1.5结构及组成
结构及组成中部件、成分名称应规范。各项文件中结构及组成应一致,产品部件、成分顺序应一致。
2.产品列表
以表格形式列出拟申报产品的型号、规格、结构及组成,以及每个型号规格的标识(如型号或部件的编号,器械唯一标识等)和描述说明(如尺寸、材质等),如表1。

3.关联文件(仅适用于境内申请人)
3.1境内申请人应当提供:
3.1.1企业营业执照副本或事业单位法人证书的复印件。
3.1.2按照《创新医疗器械特别审查程序》审批的境内医疗器械申请注册时,应当提交通过创新医疗器械审查的相关说明。
3.1.3按照《医疗器械应急审批程序》审批的医疗器械产品申请注册时,应当提交通过医疗器械应急审批的相关说明。
3.1.4委托其他企业生产的,应当提供受托企业资格文件(营业执照副本复印件)、委托合同和质量协议。
3.2主文档授权信
如适用,申请人应当对主文档引用的情况进行说明。申请人应当提交由主文档所有者或其备案代理机构出具的授权申请人引用主文档信息的授权信。授权信中应当包括引用主文档的申请人信息、产品名称、已备案的主文档编号、授权引用的主文档页码/章节信息等内容。
4.申报前与监管机构的联系情况和沟通记录
4.1在产品申报前,如果申请人与监管机构针对申报产品以会议形式进行了沟通,或者申报产品与既往注册申报相关。应当提供下列内容(如适用):
4.1.1列出监管机构回复的申报前沟通。
4.1.2既往注册申报产品的受理号。
4.1.3既往申报前沟通的相关资料,如既往申报会议前提交的信息、会议议程、演示幻灯片、最终的会议纪要、会议中待办事项的回复,以及所有与申请相关的电子邮件。
4.1.4既往申报(如自行撤销/不予注册上市申请、临床试验审批申请等)中监管机构已明确的相关问题。
4.1.5在申报前沟通中,申请人明确提出的问题,以及监管机构提供的建议。
4.1.6说明在本次申报中如何解决上述问题。
4.2如不适用,应当明确声明申报产品没有既往申报和/或申报前沟通。
(二)综述资料
1.概述
描述申报产品的名称、管理类别及分类编码的确定依据。产品应符合《医疗器械分类目录》中14-注输、护理和防护器械,一级产品类别10-创面敷料,二级产品类别04-凝胶敷料。管理类别为第二类。
2.产品描述
2.1工作原理
通过薄膜或无纺布、凝胶将创面与外部环境隔离,保护创面避免受到外部环境的污染,通过凝胶吸收创面渗出液或排出凝胶中水分,使创面达到动态湿性平衡的临床护理效果,为非慢性创面愈合提供微环境。其固定、吸收或排出的机理如下:
2.1.1固定:通常由聚氨酯(PU)、聚丙烯(PP)、聚氯乙烯(PVC)、聚乙烯(PE)、乙烯-醋酸乙烯共聚物(EVA)等薄膜或无纺布涂敷医用压敏胶、丙烯酸粘胶等,通过胶的压力敏感粘附作用粘贴到皮肤表面,或通过其他物理方式(如绷带、魔术贴)将凝胶固定于皮肤表面。
2.1.2吸收或排出:通过高吸水性高分子材料吸收渗液和或保存水分,亦可在一定湿度下通过渗透压的方式缓慢向干燥创面释放水分,维持创口表面湿润。
2.2结构及组成
结构及组成中建议描述凝胶敷料的部件、形态、组成成分、灭菌方式,若为一次性使用建议特别注明。
凝胶敷料可按形状分为无定形和定形。无定形结构的凝胶敷料为凝胶状,含水量较高,重量百分比可达到80%。定形结构的凝胶敷料为片材形,分为无粘贴层型(凝胶敷芯)和有粘贴层型(敷芯一面覆有聚氨酯薄膜或无纺布基材,另一面为可去除的离型层),其常见结构如图1所示。无保护层的凝胶敷芯亦可单独使用,用绷带或胶带等进行固定。

凝胶通常由成胶物质和纯化水组成。一般自身含水量超过50%。成胶物质通常为聚丙烯酸钠、聚乙烯醇、卡波姆等高吸水性高分子聚合物,辅助成分根据产品预期功能和用途进行选择添加。凝胶敷料所含成分可能涉及很多种类,但不应具有药理学作用,不可被人体吸收。
凝胶敷料常见的成分有:聚丙烯酸钠、聚乙烯醇、卡波姆、羟乙基纤维素、聚乙二醇-40、硅凝胶、硅酮、海藻酸钠、羧甲基纤维素钠、聚乙烯吡咯烷酮、聚乙二醇二丙烯酸酯等。常见的不可添加成分有:蜂蜜、茶树油、奥替尼啶盐酸盐、重组人表皮生长因子、维生素E、重组人源角蛋白、超氧化物歧化酶(SOD)、小分子多肽、苯甲醇、聚六亚甲基双胍盐酸盐、表皮生长因子、次没食子酸铋等。此部分内容是基于目前可查询到分类界定结果汇总中内容的统计,不代表所有可添加和不可添加成分。随着对敷料的认知发生改变,这些成分可能会发生变化,可根据适时要求进行调整。
2.3型号规格
说明产品的型号规格及划分依据,明确各型号规格之间的区别。可采用列表形式对不同型号规格的结构组成加以描述,必要时应提供差异部分的图示说明。
2.4包装说明
需包括产品各层次包装信息,提供产品实物照片或示意图。明确说明产品各层次包装所用原材料信息。对于无菌医疗器械,应当明确与其灭菌方法相适应的无菌屏障系统信息。
2.5研发历程
阐述申请注册产品的研发背景和目的。如有参考的同类产品或前代产品,应当提供同类产品或前代产品的信息,并说明选择其作为研发参考的原因。
2.6与同类和/或前代产品比较
列表比较说明申报产品与同类产品和/或前代产品在工作原理、结构组成、制造材料、性能指标、作用方式,以及适用范围等方面的异同。同类和/或前代产品需符合本指导原则的定义范畴。
3.适用范围和禁忌证
3.1适用范围
无菌凝胶敷料:用于吸收创面渗出液或向创面排出水分,用于手术后缝合创面等非慢性创面的覆盖。
痔疮凝胶敷料:通过在肛肠粘膜形成一层保护凝胶膜,与外界细菌物理隔离,从而阻止病原微生物定植,为痔疮创面愈合提供微环境。
3.2预期使用环境
明确该产品预期使用的地点,如医疗机构、家庭等。
3.3适用人群
明确目标患者人群的信息。
3.4禁忌证
如适用,应当明确说明该器械不适宜应用的特定的人群或特定情况等信息。
4.申报产品上市历史
如适用,应当提交申报产品的下列资料:
4.1上市情况
截至提交注册申请前,申报产品在各国家或地区的上市批准时间、销售情况。若申报产品在不同国家或地区上市时有差异(如设计、标签、技术参数等),应当逐一描述。
4.2不良事件和召回
如适用,应当以列表形式分别对申报产品上市后发生的不良事件、召回的发生时间以及每一种情况下申请人采取的处理和解决方案,包括主动控制产品风险的措施,向医疗器械不良事件监测技术机构报告的情况,相关部门的调查处理情况等进行描述。
同时,应当对上述不良事件、召回进行分析评价,阐明不良事件、召回发生的原因并对其安全性、有效性的影响予以说明。若不良事件、召回数量大,应当根据事件类型总结每个类型涉及的数量。
4.3销售、不良事件及召回率
如适用,应当提交申报产品近五年在各国家(地区)销售数量的总结,按以下方式提供在各国家(地区)的不良事件、召回比率,并进行比率计算关键分析。
如:不良事件发生率=不良事件数量÷销售数量×100%,召回发生率=召回数量÷销售数量×100%。发生率可以采用每使用患者年或每使用进行计算,申请人应当描述发生率计算方法。
(三)非临床资料
1.产品风险管理资料
1.1在对风险的判定及分析中,要考虑合理的可预见的情况,它们包括:正常使用条件下;非正常使用条件下;
1.2风险判定及分析应包括:对于患者的危害;对于操作者的危害;对于环境的危害;
1.3风险形成的初始原因应包括:人为因素包括不合理的操作;产品结构、原材料、综合危害;环境条件;
1.4风险判定及分析考虑的问题包括:产品原材料生物学危害;操作信息,包括警示性语言、注意事项以及使用方法的准确性;使用可能存在的危害等。
1.5风险分析清单
产品的风险管理报告应符合GB/T 42062《医疗器械 风险管理对医疗器械的应用》的有关要求,审查要点包括:
1.5.1产品安全性特征判定是否准确(依据YY/T 1437);
1.5.2危害分析是否全面(依据GB/T 42062附录C);
1.5.3风险可接收准则,降低风险的措施及采取措施后风险的可接收程度,是否有新的风险产生。
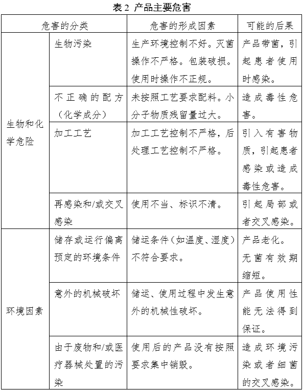
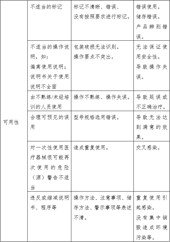
根据GB/T 42062《医疗器械 风险管理对医疗器械的应用》对“凝胶敷料”已知或可预见的风险进行判定,产品在进行风险分析时至少应包括以下的主要危害(见附件),企业还应根据自身产品特点确定其他危害。针对产品的各项风险,企业应采取应对措施,确保风险降到可接受的程度。
2.医疗器械安全和性能基本原则清单
说明产品符合《医疗器械安全和性能基本原则》各项适用要求所采用的方法,以及证明其符合性的文件。对于《医疗器械安全和性能基本原则》中不适用的各项要求,应当说明理由。
3.产品技术要求及检验报告
3.1产品技术要求
产品技术要求的制定应符合《医疗器械产品技术要求编写指导原则》的相关法规要求。本条款给出需要考虑的产品主要技术指标,如有其他指标,注册申请人结合相应的标准和自身的技术能力,予以明确。注册申请人如不采用以下条款(包括国家标准、行业标准要求),应当说明理由。
3.1.1产品技术要求中应明确凝胶敷料的组成成分、含量等信息。
3.1.2性能指标
常见的性能指标建议有以下几点(包括但不限于此)
3.1.2.1设计特征
具体项目包括:外观、尺寸或装量、保护层(定形凝胶敷料适用)、胶粘层(定形凝胶敷料适用)。
3.1.2.2物理性能
无定形凝胶敷料具体项目包括:赋形性(声称具有赋形性)、液体亲和力、弥散/可溶性、阻菌性(声称具有阻菌性)、黏性。
定形凝胶敷料具体项目包括:液体吸收性、持粘性(带粘贴层的)、剥离强度(带粘贴层的)、阻菌性(声称具有阻菌性)、水蒸气透过性(声称具有透水蒸性)、舒适性(声称具有舒适性)、弹性(声称具有弹性或弹力)。
3.1.2.3化学性能
具体项目包括:酸碱度、重金属。
3.1.2.4生物性能:无菌,或微生物限度(仅痔疮凝胶敷料适用)应符合以下要求。

3.1.2.5如有配合使用的附件应制定相应要求(如给药器、助推器等)。
3.1.3检验方法
企业需参照相关标准制定试验方法,如 YY/T 0471《接触性创面敷料试验方法》系列行业标准、《中华人民共和国药典》等。
由于黏度的测量与测量条件关系极大,建议按GB/T 10247附录E的e)f)标注环境温度和试验温度,黏度计的类型、名称、编号及固有误差。此外毛细管黏度计应注明内径;落球黏度计应注明球的直径;旋转黏度计应注明测量系统名称、代号及试样用量。
如有不适用的项目,请予以说明。
3.2产品检验报告
可提交以下任一形式的检验报告:申请人出具的自检报告或委托有资质的医疗器械检验机构出具的检验报告。
3.2.1自检报告
若提供自检报告,应按照《医疗器械自检管理规定》的要求提供相关资料。
3.2.2同一注册单元内产品检验典型性产品确定原则和实例
申报产品包括多个型号的,产品检验选取的典型性型号应当能代表本注册单元内其它产品的安全性和有效性,并说明典型性型号选择的依据。应对典型性型号规格产品进行全性能检验,具有差异的产品应进行差异性检测。
例如:凝胶敷料按是否带有粘性胶带划分为不同的型号,应选择带胶带的产品作为典型样品。
4.研究资料
至少应包含如下内容:
4.1原材料控制
说明原材料的选择依据,明确产品的起始材料,列明产品生产过程中由起始材料至终产品所需全部材料(包括添加剂、助剂等)的基本信息,如部件、化学名称、商品名/材料代号、化学结构式/分子式、供应商、生产商、符合的标准等。产品组成材料可以列表的形式提供,并与产品结构图示中标识的部件一一对应。若产品结构采用分层结构的,应逐层分别进行描述;若产品组成材料为混合物的,应明确各组分及其比例。
原材料应具有稳定的供货渠道以保证产品质量,应提供所用原材料的质量控制标准和检验验证报告,包括各原材料的鉴别报告。
由于终产品的成分是否含可被人体吸收是产品分类管理的重要依据,建议提供申报产品所含成分不可被人体吸收的证明材料。
如遇到供应商声明因涉及机密等原因无法提供的,建议通过供应商医疗器械主文档登记的方式解决,或采用相关能够固化该信息的描述,如供应商固定的牌号/商品名。
对于首次应用于医疗器械的新材料,应提供该材料适合用于产品预期用途的相关研究资料等。
4.2产品性能研究
产品性能研究资料,应体现临床需求,结合实际临床使用情况,开展产品性能研究,提供具体的研究证据资料,应包括有效性、安全性指标以及与质量控制相关的其他指标的确定依据,所采用的标准或方法、采用的理由及理论基础。建议参考行业标准YY/T 0471《接触性创面敷料试验方法》系列标准,根据产品的性能特点,制定适合产品的技术指标并说明依据,技术指标未能完全覆盖,以下如有不适用条款(包括国家标准、行业标准要求),注册申请人应在产品性能研究中说明理由。
举例:产品性能指标中产品外观(异形)、尺寸(特定大小)的确定,应结合临床使用的情况,对异形、超大、超小的新型尺寸申报产品,提供临床使用合理性的证据,可提供创面图片等资料。
申请人应考虑添加剂、助剂等物质的残留,非预期产物的潜在毒性等问题,必要时在产品技术要求中加以控制。
4.3联合使用
结合申报产品的特点,证明产品安全性、有效性的其他研究资料。如凝胶敷芯产品,应提供配套使用产品的情况说明。
4.4生物学特性研究
按照GB/T 16886.1《医疗器械生物学评价 第1部分:风险管理过程中的评价与试验》《关于印发医疗器械生物学评价和审查指南的通知》要求开展生物相容性评价,资料应当包括:
4.4.1生物相容性评价的依据、项目和方法。
4.4.2产品所用材料的描述及与人体接触的性质和时间。
4.4.3实施或豁免生物学试验的理由和论证。
4.4.4对于现有数据或试验结果的评价。
若开展生物学试验进行评价,在试验项目选择时应考虑产品预期接触的部位以及产品累积使用的接触时间,目前根据GB/T 16886.1,至少进行细胞毒性、皮内反应、致敏反应的生物学评价研究。如果GB/T 16886.1进行了更新,自生效之日起,需按照新版标准考虑生物学评价项目。
若开展申报产品与市售产品的等同性比较的方式进行生物相容性评价,应按照《关于印发医疗器械生物学评价和审查指南的通知》要求进行评价,应提供资料证明申报产品与已上市产品具有等同性。
若无法证明申报产品与已上市产品的等同性,可按照GB/T 16886.1对申报产品予以生物相容性评价。
4.5灭菌工艺研究
参考GB 18280《医疗保健产品灭菌 辐射》系列标准、GB 18278.1《医疗保健产品灭菌 湿热 第1部分 医疗器械灭菌过程的开发、确认和常规控制要求》等相应规定,提交产品包装及灭菌方法选择的依据,经过确认并进行常规控制,并应开展以下方面的确认:
4.5.1产品与灭菌过程的适应性:应考察灭菌/灭菌方法等工艺过程对于凝胶敷料的影响。
4.5.2包装与灭菌过程的适应性。
4.5.3应明确灭菌工艺(方法和参数)和无菌保证水平(SAL),并提供灭菌确认报告。无菌保证水平(SAL)应达到10-6。
因环氧乙烷遇水后可形成有毒的乙二醇,影响产品性能,该方法不适用于含水的凝胶敷料灭菌。常用灭菌方法有辐照灭菌、湿热灭菌等。
4.6稳定性研究
4.6.1货架有效期
应提供货架有效期研究资料,证明在货架有效期内,产品可保持性能功能满足使用要求,包括产品有效期和包装有效期的研究,所用供试品的包装应与拟上市产品一致。
货架有效期验证可采用实时或加速老化的研究。建议以加速老化试验来对产品效期进行先期研究和预测,并适时启动实时老化试验对产品效期做进一步的后续研究和确认。实时老化的研究是唯一能够反映产品在规定储存条件下实际稳定性要求的方法,当加速稳定性试验与实时稳定性试验结果不一致时,应以实时稳定性试验结果为准。加速老化研究试验的具体要求可参考YY/T 0681系列标准、YY/T 0698系列标准、GB/T 19633系列标准、《中国药典》(四部)的《原料药物与制剂稳定性试验指导原则》。无论加速稳定性试验还是实时稳定性试验,注册申请人均需在试验方案中设定检测项目、检测方法及判定标准。检测项目包括产品自身性能检测和包装系统性能检测两方面。前者需选择与医疗器械货架有效期密切相关的物理、化学检测项目,应包含产品技术要求中所描述的参数。建议注册申请人在试验过程中设立多个检测时间点(一般不少于3个)对申报产品进行检测。可采用零点时间性能数据作为检测项目的参照指标。
最小包装材料中成分存在向产品迁移的风险时,建议在有效期验证资料中对物质迁移的程度和对产品的影响进行分析并验证。
4.6.2对于非无菌产品的使用稳定性
如非无菌的无定形凝胶敷料开封后可在申请人规定的使用期限/使用次数内使用,建议对其开封后的使用稳定性进行研究。为确认各型号、规格产品开封后,在实际使用环境下,经过一段时期仍然能够满足使用要求的最长存放时间,建议按照有效期验证检测项目(除装量),提供研究报告。
4.6.3包装及包装完整性研究
应提供包装研究资料,证明在生产企业宣称的有效期及规定的运输贮存条件下,运输和贮存过程中的环境条件(例如:震动、振动、温度和湿度的波动,注意我国北方具有长时间低温、南方具有长时间高温状态的气候特征)不会对产品的性能,包括完整性,造成不利影响,并能够保持无菌屏障的功能。
所研究的包装材料应包括送检样品的包装材质,建议注册申请人提交所选择最终成品包装的初始完整性和维持完整性的检测结果。对于在加速稳定性试验中可能导致产品变性而不适于选择加速稳定性试验研究其包装的情况,应以实时稳定性试验进行验证。
包装研究资料应包括封口试验以及包装材料对灭菌的适应性研究。可依据GB/T 19633、GB/T 4857系列标准对包装进行分析研究和评价。直接接触产品的包装材料的选择应至少考虑以下因素:包装材料的物理化学性能;无定形产品包装材料的毒理学特性;包装材料与产品的适应性,特别是无定形产品应进行包装相容性研究;包装材料与成型和密封过程的适应性;包装材料与灭菌或洁净控制过程的适应性;包装材料所能提供的物理、化学和微生物屏障保护;包装材料与使用者使用时的要求(如无菌开启的适应性);包装材料与标签系统的适应性;包装材料与贮存运输过程的适应性。
4.7其他资料
该产品已列入《免于进行临床评价医疗器械目录》(以下简称《目录》),对于符合《目录》中分类编码为14-10-04的,注册申请人需提交申报产品相关信息与《目录》所述内容的对比资料,和申报产品与已获准境内注册的《目录》中医疗器械的对比表,具体提交资料的要求可参照《列入免于进行临床评价医疗器械目录产品对比说明技术指导原则》。
(四)临床评价资料
该产品列入《免于临床评价医疗器械目录》,申请人无需提交临床评价资料。
若该产品不在《免于临床评价医疗器械目录》的产品描述范围之内,或不能证明与已获准境内注册的产品具有基本等同性,应按相关指导原则进行临床评价。
(五)产品说明书和标签样稿
产品说明书、标签应当符合《医疗器械说明书和标签管理规定》、YY/T 0466.1《医疗器械 用于医疗器械标签、标记和提供信息的符号 第1部分:通用要求》、YY/T 1627《急性创面用敷贴、创贴通用要求》的要求。
说明书中关于产品性能特征的描述不应超出研究资料及产品技术要求,不得含有未经验证的夸大宣传的相关描述;储存和运输条件不应超出产品货架有效期验证范围。
说明书编写时应关注以下内容:
1.提示使用前首先阅读说明书,了解使用方法和注意事项等;
2.包装如有破损、脏污、潮湿等异常情况禁止使用;
3.产品灭菌方式,一次性使用产品注明一次性使用;
4.本产品预期使用的时间限制;
5.产品若为单独敷芯,需要配合其他产品使用,应详细阐明所申报产品应用于患者时具体的操作步骤;
6.不得使用本品来代替缝合或其他初级伤口闭合术;
7.在说明书中明确产品的禁忌证、针对产品特点的特殊注意事项、警示信息、可能的不良事件及处理措施等,如对产品中所含成分过敏的患者不能使用、创面感染的患者不宜使用等。
(六)质量管理体系文件
1.综述
申请人应当承诺已按照相关法规要求建立相应的质量管理体系,随时接受质量管理体系核查。
2.生产制造信息
2.1产品描述信息
简要说明申报产品的工作原理和总体生产工艺。
2.2一般生产信息
提供申报产品的所有生产地址和联络信息。
如适用,应当提供外包生产、关键工艺过程、灭菌等情况的所有重要供应商名称和地址。
3.质量管理体系程序
用于建立和维护质量管理体系的高层级质量管理体系程序,包括质量手册、质量方针、质量目标和文件及记录控制程序。
4.管理职责程序
用于通过阐述质量方针、策划、职责/权限/沟通和管理评审,对建立和维护质量管理体系形成管理保证文件的程序。
5.资源管理程序
用于为实施和维护质量管理体系所形成足够资源(包括人力资源、基础设施和工作环境)供应文件的程序。
6.产品实现程序
高层级的产品实现程序,如说明策划和客户相关过程的程序。
6.1设计和开发程序
用于形成从项目初始至设计转换的整个过程中关于产品设计的系统性和受控的开发过程文件的程序。
6.2采购程序
用于形成符合已制定的质量和/或产品技术参数的采购产品/服务文件的程序。
6.3生产和服务控制程序
用于形成受控条件下生产和服务活动文件的程序,这些程序阐述诸如产品的清洁和污染的控制、安装和服务活动、过程确认、标识和可追溯性等问题。
6.4监视和测量装置控制程序
用于形成质量管理体系运行过程中所使用的监视和测量设备已受控并持续符合既定要求文件的程序。
7.质量管理体系的测量、分析和改进程序
用于形成如何监视、测量、分析和改进以确保产品和质量管理体系的符合性,并保持质量管理体系有效性的文件的程序。
8.其他质量体系程序信息
不属于上述内容,但对此次申报较为重要的其他信息。
9.质量管理体系核查文件
根据上述质量管理体系程序,申请人应当形成相关质量管理体系文件和记录。应当提交下列资料,在质量管理体系核查时进行检查。
9.1申请人基本情况表。
9.2申请人组织机构图。
9.3生产企业总平面布置图、生产区域分布图。
9.4生产过程有净化要求,应提供有资质的检测机构出具的环境检测报告(附平面布局图)复印件。
9.5产品生产工艺流程图,应当标明主要控制点与项目及主要原材料、采购件的来源及质量控制方法。
9.6主要生产设备和检验设备(包括进货检验、过程检验、出厂最终检验所需的相关设备,还应当提供净化生产场所的环境监测设备)目录。
9.7质量管理体系自查报告。
9.8如适用,应当提供拟核查产品与既往已通过核查产品在生产条件、生产工艺等方面的对比说明。
三、参考文献
[1]中华人民共和国国务院.医疗器械监督管理条例:中华人民共和国国务院令第739号[Z].
[2]国家市场监督管理总局.医疗器械注册与备案管理办法:国家市场监督管理总局令第47号[Z].
[3]国家药品监督管理局.医疗器械注册申报资料要求和批准证明文件格式:国家药监局公告2021年第121号[Z].
[4]国家食品药品监督管理局.医疗器械注册单元划分指导原则:总局通告2017年第187号[Z].
[5]国家食品药品监督管理局.医疗器械分类目录:国家食品药品监督管理总局公告2017年第104号[Z].
[6]YY/T 0471,接触性创面敷料试验方法系列标准[S].
[7] GB/T 16886,医疗器械生物学评价系列标准[S].
[8]GB 18280,医疗保健产品灭菌 辐射系列标准[S].
[9]GB 18278.1,医疗保健产品灭菌 湿热 第1部分 医疗器械灭菌过程的开发、确认和常规控制要求[S].
[10]YY/T 0681,无菌医疗器械包装试验方法系列标准[S].
[11]YY/T 0698,最终灭菌医疗器械包装材料系列标准[S].
[12]GB/T 19633,最终灭菌医疗器械包装系列标准[S].
[13] GB/T 42062,医疗器械 风险管理对医疗器械的应用[S].
[14]YY/T 0148,医用胶带 通用要求[S].
[15]原国家食品药品监督管理总局.医疗器械说明书和标签管理规定:总局令第6号[Z].
[16]国家食品药品监督管理局.医疗器械生物学评价和审查指南:国家食品药品监督管理局通知2007年345号[Z].
[17]国家药品监督管理局.列入免于临床评价医疗器械目录产品对比说明技术指导原则:国家药监局关于发布医疗器械临床评价技术指导原则等5项技术指导原则的通告2021年第73号[Z].
[18]国家药品监督管理局.免于临床评价医疗器械目录(2021年):国家药监局通告2021年第71号[Z].
[19]国家药品监督管理局.医疗器械临床评价技术指导原则:国家药监局关于发布医疗器械临床评价技术指导原则等5项技术指导原则的通告2021年第73号[Z].
[20]国家药品监督管理局.医疗器械安全和性能基本原则:国家药监局通告2020年第18号[Z].
[21]国家药品监督管理局,国家卫生健康委员会.中华人民共和国药典:国家药监局 国家卫生健康委公告2020年第78号[S].
[22]OECD(2004).Test Guidelin 427:Skin absorption:in vivo Method[S].
[23]YY/T 1627,急性创面用敷贴、创贴通用要求[S].
[24]国家食品药品监督管理局.医疗器械通用名称命名规则:国家食品药品监督管理总局令第19号[Z].
[25]国家药品监督管理局.医疗器械产品技术要求编写指导原则:国家药监局通告2022年第8号[Z].
附件


