附件:经导管主动脉瓣膜系统注册审查指导原则(2023年第25号).doc
经导管主动脉瓣膜系统注册审查指导原则
本指导原则旨在指导注册申请人对经导管主动脉瓣膜系统注册申报资料的准备及撰写,同时也为技术审评部门对经导管主动脉瓣膜系统注册申报资料的技术审评提供参考。
本指导原则是对经导管主动脉瓣膜系统的一般要求,申请人应依据产品的具体特性确定其中内容是否适用。若不适用,需具体阐述理由及相应的科学依据,并依据产品的具体特性对注册申报资料的内容进行充实和细化。
本指导原则是供注册申请人和技术审评人员使用的指导性文件,但不包括审评审批所涉及的行政事项,亦不作为法规强制执行,应在遵循相关法规的前提下使用本指导原则。如果有能够满足相关法规要求的其他方法,也可以采用,但是需要提供详细的研究资料和验证资料。
本指导原则是在现行法规和标准体系以及当前认知水平下制定,随着法规和标准的不断完善,以及科学技术的不断发展,相关内容也将适时进行调整。
一、适用范围
本指导原则适用于植入路径为经动脉途径的经导管植入主动脉生物瓣膜及其输送系统。其他介入方式以及其他植入位置的人工心脏瓣膜系统可参考本指导原则中适用的内容。按现行《医疗器械分类目录》,该类产品分类编码为13-07-06,管理类别为Ⅲ类。
二、注册审查要点
注册申报资料宜符合国家药品监督管理局《关于公布医疗器械注册申报资料要求和批准证明文件格式的公告》中的要求,同时宜符合以下要求:
(一)监管信息
1.产品名称
产品建议命名为经导管主动脉瓣膜系统,如产品植入路径为经静脉途径、经心尖途径等,需在产品名称中进行明确,并提供申报产品名称的确定依据。
2.注册单元划分
经导管植入主动脉心脏瓣膜注册单元划分建议依据《医疗器械注册单元划分指导原则》进行,并着重考虑产品的技术原理、结构组成、性能指标及适用范围等因素,如:瓣叶材料、瓣架材料不同时,以及结构设计不同会导致产品安全有效性不同时,应划分为不同注册单元。
(二)综述资料
1.器械及操作原理描述
1.1提供产品(包括附件)的结构图示(建议提供工程结构图)和照片,图示中注意标注各部分名称、关键尺寸信息及测量位置,结合图示详细描述申报产品的结构组成、产品所有部件组成的工作原理/功能/作用机理,明确瓣膜各部分的连接情况。对申报产品宜提供能够体现部件结构及其位置关系的图示(如剖面图、截面图、爆炸图等)。对瓣膜部分宜明确具体的设计尺寸,如瓣架高度/瓣架直径(流入端直径,流出端直径)/瓣叶尺寸(长宽厚)/裙边尺寸(长宽厚),瓣膜各组成部分的具体作用。
1.2明确产品与使用者和/或患者直接或间接接触的部件组成材料的通用名称/化学名称、商品名/牌号、符合的材料标准(如适用)及材料供应商等基本信息,包括制造过程中使用的焊接剂、粘合剂、着色剂等。建议产品组成材料以列表的形式提供,并与产品结构图示中标识的部件名称一一对应。如产品组成材料为混合物,还需明确混合材料的组分及其含量信息。对于输送系统及血管内导管类附件,若采用分层/分段结构设计的,如导管管身采用多层结构设计且不同节段材料不同,需逐层/逐段分别进行描述。
对于含有动物源性材料成分的产品,应明确动物地理来源、动物种类、年龄、取材部位、组织性质,提供原材料来源控制的相关信息,详细阐述病毒和/或传染性病原体的风险分析、相应控制措施。
需简述关键部件的生产工艺,如瓣架的加工成型过程,瓣叶的处理过程等。
1.3明确瓣膜及输送系统是否预装载。
2.型号规格
对于存在多种型号、规格的产品,应当明确各型号、规格的区别。应当采用对比表及带有说明性文字的图片、图表,对于各种型号、规格的结构组成(或配置)、功能、产品特征和运行模式、性能指标等方面加以描述。
3.包装说明
明确产品所有组成部分的包装形式及初包装(无菌屏障系统)材料信息。建议提供初包装的照片及图示,明确初包装的尺寸信息。描述瓣膜在初包装中的状态,如干态/湿态,若存在保存液,应明确保存液的成分(在产品技术要求附录中明确)。若瓣膜有温控要求,应明确温控指示方式。
4.研发历程
阐述申请注册产品的研发背景和目的。如有参考的同类产品或前代产品,应当提供同类产品或前代产品的信息,并说明选择其作为研发参考的原因。
5.与同类和/或前代产品的参考和比较
提供同类产品和/或前代产品的国内外动态分析情况,包括国内外同类产品和/或前代产品的上市情况及与申报产品在制造材料(如有)、结构组成、关键性能指标、工作原理、植介入方式、适用范围等涉及临床应用安全性和有效性方面的对比,建议以表格形式逐一列出相同点和不同点。重点对瓣膜的流体力学性能,建议对如脉动流性能、数字粒子图像测速(如有)等异同点进行描述,并说明其作为研发参考的原因。同时提交差异点对产品风险影响的分析。
6.适用范围和禁忌证
宜结合临床证据对适用病变情况进行明确具体描述,如自体主动脉瓣狭窄程度(主动脉瓣狭窄的主动脉瓣口面积、主动脉瓣血流速度、主动脉瓣跨瓣压差等)、心功能分级等。
(三)非临床资料
1.产品技术要求
需符合《医疗器械产品技术要求编写指导原则》的要求,同时还需参考YY/T 1449.3《心血管植入物 人工心脏瓣膜第3部分:经导管植入式人工心脏瓣膜》、GB 12279《心血管植入物 人工心脏瓣膜》等相关标准的要求,并结合产品设计特征及临床应用来制订产品技术要求。
1.1产品型号/规格及其划分说明
明确产品型号/规格,阐明各型号/规格间的区别及划分说明,型号/规格的表述需在全部注册申报资料中保持一致。
1.2性能指标
产品性能指标可参考表1制定,如有不适用条款,申请人需在申报资料中说明理由。如产品有特定设计,申请人还需根据产品设计特征设定相应的性能指标,并将其列入产品技术要求。若有随经导管植入主动脉人工心脏瓣膜系统一起申报的附件,无论附件是否已取得医疗器械注册证,均需将附件的性能指标制定在产品技术要求中。对于可进行客观判定的成品定性或定量的功能性、安全性指标,需将其列入产品技术要求。
1.3检验方法
产品的检验方法需根据技术性能指标设定,检验方法需优先采用国家标准/行业标准中的方法。对于相关国家标准/行业标准中不适用的条款,需说明不适用的原因。所有引用的标准注明其编号、年号或版本号。自建检验方法需提供相应的方法学依据及理论基础,同时保证检验方法具有可操作性和可重现性,必要时可以采用相应图示进行说明,文本较大的可以附录形式提供。
1.4附录
建议申请人以附录形式提供产品的结构图示,直接和间接接触人体的制造材料信息,及保存液信息。如产品有保存液,需明确内包装(无菌屏障系统)材料。同时,需体现产品水合性判断的描述。
2.产品检验报告
提供检验样品型号/规格的选择依据。所检验型号/规格需为能够代表本注册单元内其他型号/规格的典型产品。当申报产品包括多个型号规格,需综合考虑申报产品的原材料、结构组成、包装方式、灭菌方式、生产工艺和预期用途等影响因素。一个型号不能完全覆盖时,应选择其他型号进行相关性能的补充性检测。
3.产品性能研究
说明产品技术要求中性能指标及检验方法的确定依据,需提供采用的原因及理论基础。依据产品性能研究结果,结合临床需求制定性能指标接受标准。必要时,对于自建方法,需提供相应的依据及方法学验证资料。提供涉及到的研究性资料、文献资料和/或标准文本。
提供性能研究资料。性能研究中受试样品应选择典型型号/规格,所用样本数量对于一般产品的性能验证相关测试,若相关标准有具体的数量要求,执行相关规定。对于某些特殊性能要求的测试,考虑到其涉及的因素较多,建议对其中适用的项目结合统计学考虑及产品风险等因素明确确定依据,并对适用的项目的验证结果进行统计学分析。
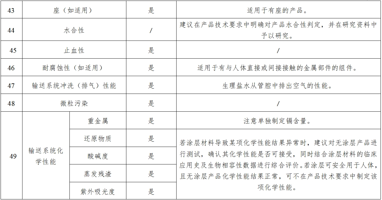
对于经导管主动脉瓣膜系统,性能研究项目包括但不限于附表1所列项目。申请人需根据具体产品特性,考虑需增加的性能研究项目,对于附表1列举的项目中,如不适用,亦需提供合理性理由及依据。
3.1研究资料内容
性能研究资料宜至少包括以下内容:
3.1.1研究的项目及其接受标准(如有)。
3.1.2各研究项目的具体研究方法。
3.1.3典型型号/规格的选择依据。
3.1.4产品的批号、各研究项目所用样本数量及其确定依据。
3.1.5偏差分析(如有)。
3.1.6研究结果及分析、研究结论。
3.2关键性能研究
对于经导管主动脉瓣膜系统,一些研究项目需考虑以下关键内容:
3.2.1流体力学性能-脉动流研究
需至少选择大中小尺寸的瓣膜各3个。性能研究需考虑基于假设释放后瓣膜截面为圆形状态及非圆形状态下流体力学性能,需观察并确认瓣叶运动情况。需明确基于假设释放后瓣膜截面为非圆形状态下瓣架形状结构的设置参数及合理性的依据,可采用实验流场评估(数字粒子图像测速研究或同等方法)作为相关依据。管道几何结构和机械性能宜能代表预期植入部位。建议在测试前用参照瓣膜(脉动流性能参数已知的瓣膜)膜对于脉动流试验台进行验证。
3.2.2瓣膜耐久性评估
可参照ISO 5840.1相关内容进行试验方案设计,建议考虑加速磨损试验、动态失效模式试验,对于没有临床使用历史的瓣叶/瓣阀材料种类和/或工艺方法,还应考虑实时磨损试验,建议评估装载压握对耐久性试验的影响。需考虑如因原生瓣叶或/和瓣环钙化等原因导致瓣膜释放后瓣膜截面为非圆形释放状态下的耐久性研究和观察瓣叶运动情况,明确该释放状态下瓣环形状结构的设置参数及合理性的依据,可采用数字粒子图像测速研究作为相关依据。明确工装/夹具的材料、尺寸、结构设计、系统顺应性、安装方式。应考虑待测样品释放夹具的形状及尺寸范围(如椭圆度,最小释放尺寸,最大释放尺寸)。此外还需注意:
加速磨损试验:瓣膜加速磨损试验期间的脉动流试验建议选用未进行耐久性测试的样品作为参照进行对照测试。需在瓣膜可正常开闭的加速频率下进行测试。当一个给定的瓣膜对应有多个夹具,每种夹具至少要测试3个样品。从耐久性的角度,如果能合理说明特定夹具能代表最差的情况,则不用评估所有释放夹具下的耐久性。当只选择一个夹具测试时,至少要测试5个样本。除非提供适当的科学证明,所有规格的瓣膜都应进行测试。然而,至少应该测试瓣膜的最小、最大和中间规格。结合动态失效模式试验结果,对于瓣膜功能立即完全失效的建议进行至少4亿次疲劳循环测试,对于瓣膜功能逐渐退化失效的可进行至少2亿次疲劳循环测试。
动态失效试验:动态失效模式取样应该包含一系列瓣膜规格和/或夹具的范围。测试应参考加速磨损试验结果选择合适的瓣膜样品规格,每个规格至少3个样品,根据加速磨损试验确定的夹具,每种夹具至少一个样品。如果某个瓣膜规格或夹具被证明是耐久性较差的配置,则应考虑增加该夹具下的样本量。
实时磨损试验:实时磨损试验取样建议参照加速磨损试验取样选择,每一型号规格至少测量3个样品,可用来实时磨损试验和加速磨损试验结果之间的比较。至少要测试最小、最大和中间规格。
3.2.3结构性组件疲劳评估
建议参照YY/T 1449.3附录P及附录L进行产品结构性组件的疲劳评估。需进行至少4亿次支撑结构疲劳循环,试验中应考虑来自所有瓣膜组件的负载。试验所用模拟血管制作需考虑目标植入部位的关键特征如顺应性、几何构型,并确认瓣架结构的匹配性。同时,对于疲劳后观察有结构退化的样品,对其可能产生的微振磨损(磨损)和微振磨损腐蚀进行评估,推荐考虑疲劳后样品的电化学腐蚀性能、镍离子析出(YY/T 1823)或开路电位、表面特性的研究。
3.2.4方法验证(对适用的项目)
因经导管主动脉瓣膜相关项目研究结果受实验设计、环境、执行的影响较大,所以在提供性能指标及研究方法的制定依据时,对于非标准方法或者标准方法中参照标准进行的试验试验结果波动较大的研究项目,建议同时对方法进行充分的验证,比如对于受结构设计影响的性能指标,需要对该项指标的制定依据进行合理分析论证,建议重点关注试验的可重复性、准确性、灵敏度。举例来说,①产品径向支撑力测试位置的选择会影响试验输出的结果准确性。需考虑产品的结构设计特点,如起支撑作用的部位应完全包括在径向支撑力试验段落中。②产品脉动流测试结果的影响因素很多,需考虑的因素包括脉动流试验台校准,气泡排空,试验设备品牌、型号、参数设置、状态(输入电压波动、元器件老化、温度变化造成输出电压漂移等),腔室的设计(材料、尺寸、结构、顺应性等)、试验流体的选择等。以上不确定因素均可能影响试验输出结果的可重复性、准确性等。
3.2.5如果产品可用于不同介入路径,需对产品用于不同介入路径的适用性以及不同介入路径对产品的影响分别考虑进行研究验证。
4.生物安全性研究
对于含有动物源性材料成分的产品,应明确动物种类、动物来源、相关遗传背景、年龄、取材部位、组织性质,参照《动物源性医疗器械注册技术审查指导原则》提供产品生物安全性研究资料。主要涉及原材料来源控制的安全性资料,病毒和/或传染性病原体的风险分析、相应控制措施的描述及验证性资料,涉及产品免疫原性(免疫学风险)的风险分析、控制工艺描述及验证性资料。
5.生物学特性研究
提供产品的生物相容性评价资料。需对终产品中与患者和使用者直接或间接接触的材料的生物相容性进行评价,生物相容性评价研究资料需包括:
5.1生物相容性评价的依据和方法。
5.2产品所用材料的描述及与人体接触的性质。
5.3实施或豁免生物学试验的理由和论证。
5.4对于现有数据或试验结果的评价。
根据16886.1原则进行考虑,包括但不限于以下内容:对于输送系统,至少宜考虑的评价终点包括细胞毒性、致敏、刺激或皮内反应、急性全身毒性、血液相容性(按照16886.4进行评价)、材料介导致热性等;对于瓣膜,至少宜考虑的评价终点包括细胞毒性、致敏、刺激或皮内反应、急性全身毒性、亚慢性毒性、遗传毒性、植入后局部反应、血液相容性(按照16886.4进行评价)、材料介导制热性等。建议按照有效的GB/T 16886标准和其他生物学评价相关文件进行生物学评价。建议输送系统、瓣膜及附件需考虑项目分开进行生物学评价。
6.稳定性和包装研究
可参考《无源植入性医疗器械稳定性研究指导原则》对介入主动脉瓣膜货架有效期进行研究并提供包装密封稳定性、完整性研究,不同包装的产品需分别提供。含有动物源材料的经导管植入瓣膜通常采用实时稳定性研究,一般情况下加速老化不适用,除非提供充分的理由和依据。老化方案和报告中宜明确具体老化条件,如实时老化温度、湿度、时间。此外,应当提供使用稳定性/可靠性研究资料,具体要求可参照本文二、注册审查要点(三)非临床资料中3.“产品性能研究”相关内容。
7.灭菌/消毒工艺研究
描述用于保证产品无菌的质量保证体系,明确产品灭菌工艺(方法和参数)和无菌保证水平(SAL),提供灭菌确认报告。如灭菌使用的方法容易出现残留,需明确残留物信息及采取的处理方法,并提供研究资料。
一般来说,产品应达到10-6的无菌保证水平,除非有无法实现的充分理由以及其无菌保证水平可接受的证明。
对于采用戊二醛灭菌产品,应明确戊二醛残留剂量并提供其确定依据。对于采用环氧乙烷灭菌法,应确定环氧乙烷、2-氯乙醇在产品上的残留水平、最高残留上限并提供其依据。
8.动物试验
可依据《医疗器械动物试验研究注册审查指导原则 第一部分:决策原则》决策是否需开展动物试验研究。开展动物试验研究时宜符合《医疗器械动物试验研究注册审查指导原则 第二部分:试验设计、实施质量保证》中的相关建议。可以参照YY/T 1449.3 中7.3.3的要求明确动物试验报告内容。经导管植入式人工心脏瓣膜临床前动物试验需要特别考虑以下几个方面。
8.1实验用动物的选择
选择合适动物种类时需要考虑实验动物与人体心脏解剖结构的差异,包括主动脉瓣和主动脉的尺寸、植入物对心脏关键结构部位的影响等。还需考虑实验用动物对评价指标的敏感性,如果评价抗钙化性能时选择羊作为动物模型,建议选择幼羊。可以结合试验目的采用多种实验用动物种类开展研究。
8.2动物模型的建立
建议根据临床常见适应证的解剖结构选择合理的方式建立动物模型,如主动脉瓣关闭不全的动物模型、采用瓣膜成型环模拟瓣膜半刚性病变环境的模型等。需详细描述动物模型建立的方法并提供建立的依据。如选择健康的动物,需解释说明并提供依据。
8.3实验用动物的数量
人工心脏瓣膜的植入对专业技巧和实践经验有非常高的要求,一些动物试验中预期会有较高的死亡率,因此建议在预估动物数量时,考虑动物过早死亡的情况,可能需要使用更多动物来支持试验器械的安全性和功能性。在动物试验报告中宜详细记录入组动物的条件、数量、最终存活动物数量、预期评价终点前死亡动物的数量、发生并发症(如瓣膜移位和心律失常)动物的数量、每只死亡动物和发生不良事件动物的情况等。另外,建议在完成体外研究并且全面识别器械相关风险点之后,根据体外研究结果来确定需要的实验用动物数量和动物试验评价指标,否则,可能需要开展额外的动物试验来更加充分地评估风险点。
8.4观察时间的选择
开展的动物试验可以根据观察时间的不同分为急性试验和慢性试验。急性试验可以评价经导管人工心脏瓣膜以及输送系统的体内模拟使用性能。急性试验一般是指术后即刻开展的评价。慢性试验的评价时间点包括术后即刻、中期、长期观察和解剖后尸检评价,可以对人工心脏瓣膜植入的安全有效性进行全面评价,观察时间期限和频率的选择宜根据试验评价指标说明其合理性。长期观察的时长选择应当综合考虑观察指标和动物种类等因素,如果进行抗钙化性能研究并选择幼龄羊,一般来说至少需要观察到140天,如果选择开展少于140天的长期观察试验,需要说明原因并提供依据。
8.5急性试验
在动物试验中应当充分评估人工心脏瓣膜及输送系统的功能性和可操作性,建议拥有经导管植入术经验的医生对相关手术步骤的产品使用性能进行评价,推荐建立评分系统来评估产品的使用性能。一般来说,需要评价的产品使用性能涵盖人工心脏瓣膜的装载(如适用)、输送、释放、回撤、回收(如适用)和重新定位(如适用)的全过程,包括以下项目:
8.5.1输送系统与导丝的兼容性
8.5.2输送系统的推送性
8.5.3输送系统到达预期位置的跟踪性,如经入路部位跟踪至主动脉窦、通过自体瓣膜的能力
8.5.4输送系统及瓣膜的可视性
8.5.5瓣膜释放性能,如产品具有回收和重新定位的性能,建议评价在所需位置安全有效释放和回收的能力、重新定位从而准确释放的能力及再释放时完全释放瓣膜的能力
8.5.6人工心脏瓣膜植入后的血流动力学性能:瓣周漏、瓣膜返流、跨瓣压差、有效开口面积、瓣叶运动情况、冠状动脉灌注情况等
8.5.7输送系统的回撤性能
8.5.8瓣膜及输送系统对周围组织的损伤
8.5.9瓣膜血栓形成评估
8.5.10主要脏器血栓栓塞评估
8.6慢性实验
经导管植入式人工心脏瓣膜的长期植入研究应当对人工心脏瓣膜长期植入的风险进行评估,可以选取不同实验用动物和不同植入持续时间对不同风险点进行评估。评价项目可以考虑以下几个方面:
8.6.1人工心脏瓣膜植入后的血流动力学性能:瓣周漏、瓣膜返流、跨瓣压差、有效开口面积、瓣叶运动情况、冠状动脉灌注情况等。
8.6.2人工心脏瓣膜植入前后的血液学检查,评估器械相关的溶血、血栓、炎症和钙化反应。
8.6.3人工心脏瓣膜功能障碍的评估,如血管翳形成和组织生长等。
8.6.4人工心脏瓣膜外观和结构的完整性。
8.6.5周围组织病理学评价。
8.6.6心脏的病理学评估。
8.6.7主要器官功能的评估,如肝脏、肾脏等。主要脏器血栓栓塞评估。
8.6.8人工心脏瓣膜植入对二尖瓣和左心室功能的影响,观察人工心脏瓣膜植入导致的二尖瓣返流发生率,可作为“次要评价指标”。
8.6.9实验动物死亡和病变的分析。
(四)临床评价资料
注册申请人需按照《医疗器械临床评价技术指导原则》、《经导管植入式人工主动脉瓣膜临床试验指导原则》及相关文件要求提交临床评价资料。
(五)产品说明书和标签样稿
产品说明书、标签样稿内容除需符合《医疗器械说明书和标签管理规定》要求外,还需符合YY/T 1449.3《心血管植入物 人工心脏瓣膜 第3部分:经导管植入式人工心脏瓣膜》中的相关规定。说明书中关于产品性能特征的描述不应超出研究资料及产品技术要求,不得含有未经验证的夸大宣传的相关描述。
(六)质量管理体系文件
需按照《关于公布医疗器械注册申报资料要求和批准证明文件格式的公告》要求提交资料。
三、参考文献
[1] 中华人民共和国国务院.医疗器械监督管理条例:中华人民共和国国务院令第739号[Z].
[2] 国家市场监督管理总局.医疗器械注册与备案管理办法:国家市场监督管理总局令第47号[Z].
[3] 国家食品药品监督管理局.医疗器械说明书和标签管理规定:国家食品药品监督管理总局令第6号[Z].
[4] 国家食品药品监督管理局.医疗器械通用名称命名规则:国家食品药品监督管理总局令第19号[Z].
[5] 国家药品监督管理局.医疗器械注册申报资料要求和批准证明文件格式:国家药监局公告2021年第121号[Z].
[6] 国家食品药品监督管理局.医疗器械分类目录:国家食品药品监督管理总局公告2017年第104号[Z].
[7] 国家食品药品监督管理局.医疗器械注册单元划分指导原则:总局通告2017年第187号[Z].
[8] 国家食品药品监督管理局.医疗器械通用名称命名规 则:国家食品药品监督管理总局令第19号[Z].
[9] 国家食品药品监督管理局.动物源性医疗器械注册技术审查指导原则:总局通告2017年第224号[Z].
[10] 国家食品药品监督管理总局:无源植入性医疗器械货架有效期注册申报资料指导原则(2017年修订版):国家食品药品监督管理总局通告2017年第75号[Z].
[11] 国家药品监督管理局.医疗器械动物试验研究注册审查指导原则第一部分:决策原则(2021年修订版):国家药监局2021年第75号通告[Z].
[12] 国家药品监督管理局.医疗器械动物实验研究注册审查指导原则第二部分:试验设计、实施质量保证:国家药监局2021年第75号通告[Z].
[13] 国家药品监督管理局.医疗器械临床评价技术指导原则:国家药监局通告2021年第73号[Z].
[14]国家药品监督管理局.《经导管植入式人工主动脉瓣膜临床试验指导原则》:国家药监局通告2019年第8号[Z].
[15]YY/T 1449.3-2016,心血管植入物 人工心脏瓣膜 第3部分:经导管植入式人工心脏瓣膜[S].
[16]YY 0285.1-2017,血管内导管 一次性使用无菌导管 第1部分:通用要求[S].
[17]GB/T 16886-2022,医疗器械生物学评价系列标准[S].
[18]GB 18279-2015,医疗保健产品灭菌环氧乙烷系列标准[S].
[19]YY/T 0681,无菌医疗器械包装试验方法系列标准[S].
[20]ISO 5840-1:2021(E) Cardiovascular implants — Cardiac valve prostheses — Part 1: General requirements[S].
[21]Technical Considerations for Non-Clinical Assessment of Medical Devices Containing Nitinol-Guidance for Industry and Food and Drug Administration Staff, FDA, October, 2020[Z].
[22]Guidance for Industry and FDA Staff General Considerations for Animal Studies for Cardiovascular Devices. [Z].2020.
附表1 产品性能验证与产品技术要求项目












